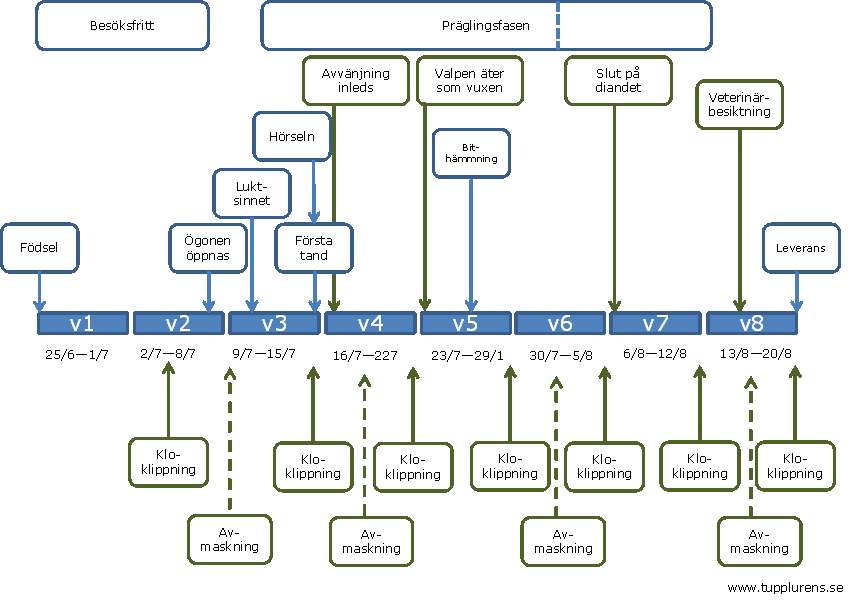
Vildskinnets Sputnik och Tupplurens Räka

De första åtta veckorna